我行正式发售新客户专属“河北银行2015年益友融通-炫彩.新贵001号理财产品”
发布时间:2014-12-25
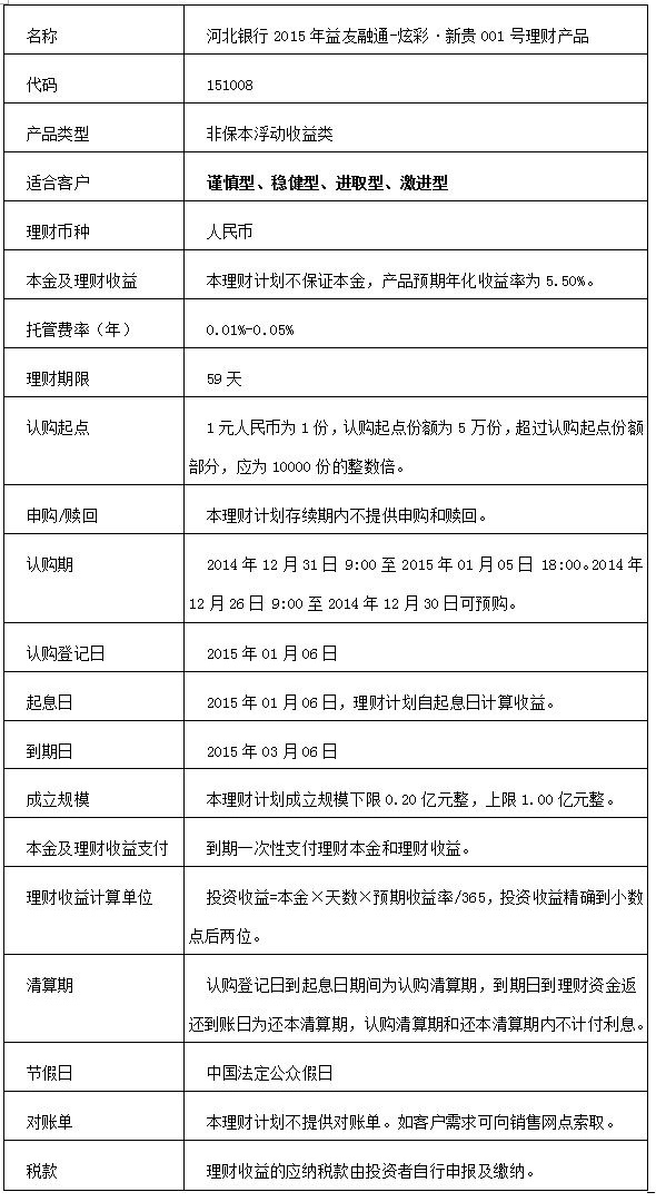
“河北银行2015年益友融通-炫彩•新贵001号理财产品”(代码151008)正式发行,发行期为2014年12月31日 9:00至2015年1月5日18:00。2014年12月26日 9:00至2014年12月30日可预购。本理财计划不保证本金,认购起点为5万元,起息日为2015年1月6日,到期日为2015年3月6日,理财期限59天,认购金额5万(含)以上,理财计划预期到期年化收益率为5.50%。本期产品面向2014年11月25日至12月24日在我行核心系统新开客户号的客户发售。测算收益不等于实际收益,理财非存款、产品有风险、投资须谨慎。
详情请咨询我行各营业网点或客服电话400-612-9999或0311-96368。
河北银行2015年益友融通-炫彩·新贵001号理财产品说明书
重要须知
1、本理财计划为《风险揭示书》、《理财计划协议书》不可分割之组成部分。
2、本理财计划仅向依据中华人民共和国有关法律法规及本理财计划书规定可以购买本理财计划的合格购买者发售。
3、在购买本理财计划前,请购买者确保完全明白本理财计划的性质、其中涉及的风险以及购买者的自身情况。购买者若对本理财计划书的内容有任何疑问,请向销售本计划的河北银行网点咨询。
4、本理财计划书中任何预期收益、预计收益、测算收益或类似表述均属不具有法律约束力的用语,不代表购买者可能获得的实际收益,亦不构成河北银行对本理财计划的任何收益承诺。
5、本理财计划只根据本理财计划书所载的资料操作。
6、理财非存款、产品有风险、投资须谨慎。
一、产品基本规定

二、投资范围
本理财计划资金由河北银行投资于以下符合监管要求的各项资产:一是高流动性金融工具,包括但不限于存放同业、银行间市场质押式回购、票据回购、较高信用等级债券;二是其他资产或资产组合,包括但不限于租赁回购、证券、基金或保险公司资产管理计划、信托计划等。本理财产品投资的定向资产管理计划管理人为中信证券股份有限公司,该计划部分资金投资于应收账款收益权,实际融资人为伟星房地产开发有限公司,剩余融资期限318天。本产品投资的资产种类和比例如下,可在[-10%,+10%]的区间内浮动:

三、理财产品费用、收益及收益分配
(一)本理财产品费用包括:
1、银行管理费:购买该期理财产品的客户已获得预期年化收益率的前提下,该期理财产品收益扣除客户应获得的上述收益后及相关运作费用的剩余部分(如有),作为银行管理费,归银行所有。
2、交易费用:本理财产品投资发生的交易费用按实际支出金额列入理财产品费用(包括但不限于信托费、托管费、划款手续费等),根据国家有关规定应当在理财产品收益或资产中扣除的法定费用以及按照本产品合同约定可扣除的费用均视同交易费用,计入理财产品费用。
(二)本理财产品本金及理财收益:
1、本理财计划到期日,河北银行不承诺理财本金保证。
2、本理财计划收益支付日,由河北银行根据产品运作情况,向客户支付收益。
3、当发生政策风险或其他不可抗力因素时,本金和收益支付条款不适用。
4、理财收益计算公式:(测算收益不等于实际收益,投资须谨慎)
投资收益=本金×天数×预期收益率/365,投资收益精确到小数点后两位。
示例: 如购买者期初认购金额为50000.00元,预期收益率5.50%,产品存续期限59天,到期时按以下公式计算理财收益:
理财收益=50000.00×59×5.50%/365=444.52元
(上述示例中数据仅为假设值,仅供购买者参考)
5、提前终止:
河北银行有权宣布提前终止本理财计划。一旦河北银行提前终止本理财产品,将提前3个工作日以公告形式通知投资者,并在提前终止后7个工作日内向投资者兑付应得的理财产品本金和收益,理财收益按实际理财期限计算。如遇市场发生重大波动或其它非因银行的原因导致本理财产品的投资资产未能在前述期限内变现,银行可延长变现和收益分配期限,但应在银行网站或营业网点进行公告。
银行根据客户在产品提前终止日当天所持有的本理财产品的份额比例对清算后的余额进行分配。
理财产品提前终止日(含当日)至资金到账日(含当日)期间,不计付存款利息及理财收益,银行将在本行网站及时公布清算工作进展。
(三)本金及理财收益兑付
理财计划到期日,河北银行在3个工作日内将实际运作收益划转至购买者指定账户。
四、理财计划申购和赎回
本理财计划成立后不开放申购和赎回。除本说明书第五条约定的可提前赎回的情形外,客户不得提前终止本产品。
五、信息公告
1. 河北银行将在到期日后的3个工作日内,在我行网站或各营业网点发布相关信息公告。
2. 如河北银行决定提前终止,将于实际终止清算日的前3个工作日,在我行网站或各营业网点发布相关信息公告。
3.在本产品存续期间,河北银行可提前3个工作日,通过我行网站或各营业网点发布相关信息,对投资范围、投资品种、投资比例或产品说明书其他条款进行补充、说明和修改。客户如不同意补充或修改后的说明书,可根据我行的通知或公告在补充或修改生效前赎回本产品,客户本金和收益(如有)将在赎回日后3个工作日内划转至客户账户。
4. 该产品全国银行业理财信息登记系统的登记编码为C1088514000383,客户可依据该登记编码在“中国理财网(www.china-wealth.cn)”查询该产品信息。
